• 在线咨询
  • 在线留言
贝腾 - 中国创新创业实践教育领导厂商
  • 新闻动态
    • 公司动态
  • 创业学院
    • 双创认知体验区
    • 双创能力训练区
    • 双创项目实践区
    • 双创项目孵化区
    • 数智管理运营区
    • 职场直通车
  • 创业课程
    • 创业认知实践
    • 创业基础实践
    • 初创企业管理
    • 创业综合管理
    • 教学成果
  • 双创训练
    • 认知创业训练系统
    • 创业团队训练系统
    • 领导力大演练系统
    • 商机筛选训练系统
    • 模式创新训练系统
    • 创业资源训练系统
    • TRIZ创新训练系统
    • "BOSS秀"赛辅平台
    • 疯狂项目打磨平台
  • 赛事活动
    • “学创杯”创业竞赛
    • “挑战杯”创业竞赛
    • 其它创新创业大赛
    • “一带一路”金砖大赛
  • 虚拟仿真
    • 创新创业仿真实验室
    • 营销管理仿真实验室
    • 财务管理仿真实验室
    • 决策模拟仿真实验室
    • 经营管理仿真实验室
    • 人力资源仿真实验室
    • 沙盘模拟仿真实验室
    • 物流管理仿真实验室
    • 社会创业仿真实验室
    • 药品经营仿真实验室
  • 案例中心
    • 本科院校应用案例
    • 高职院校应用案例
    • 中职院校应用案例
  • 研修中心
    • 贝腾创业研修院
    • 贝腾管理研修院
    • 贝腾创业研究院
  • 关于贝腾
    • 公司简介
    • 发展历程
    • 客户分布
    • 招贤纳士
    • 联系我们
  1.  网站首页
  2. 案例中心
  3. 高职院校应用案例
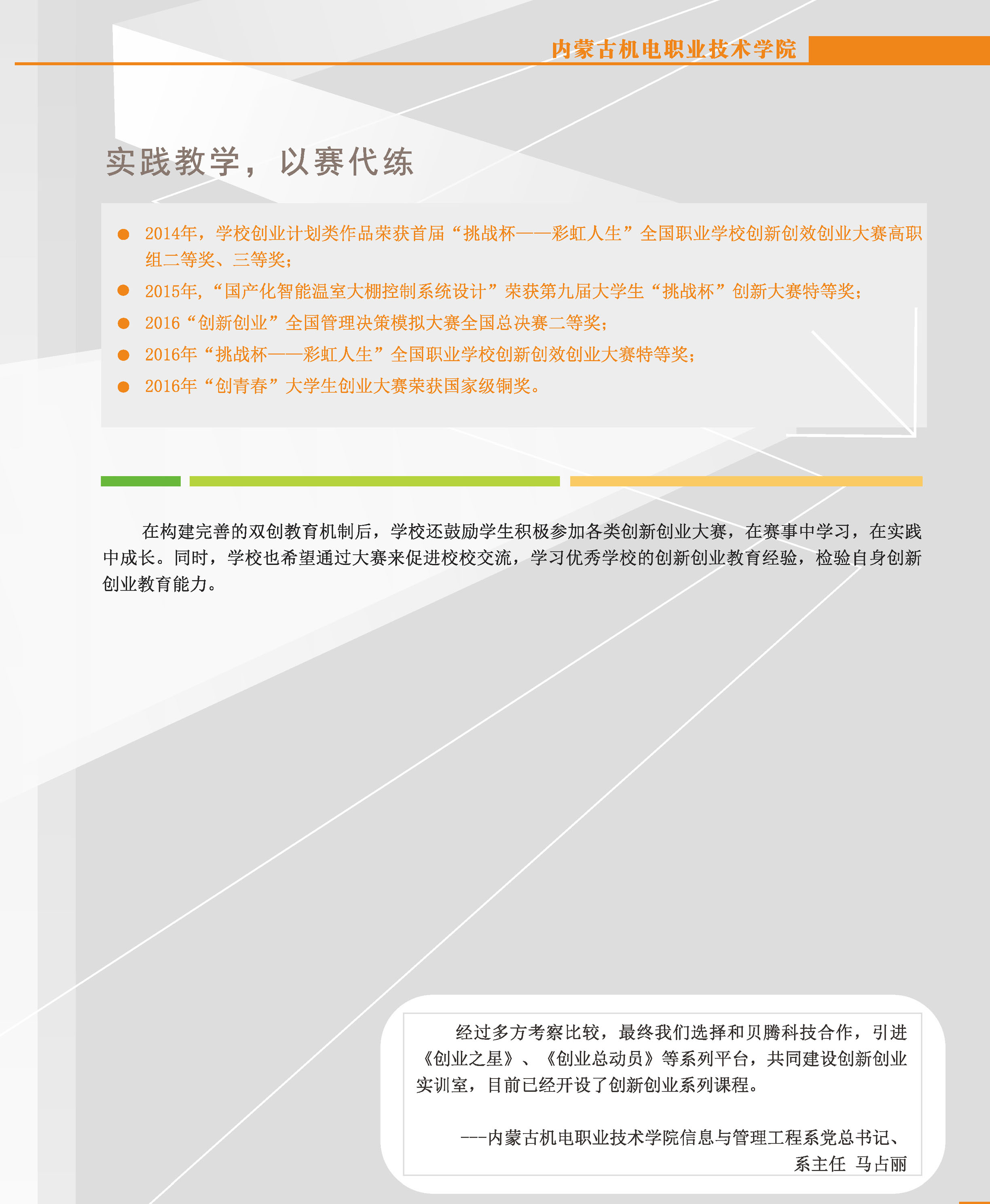
  4. 内蒙古机电职业技术学院

申请试用






 返回顶部

扫描左侧二维码
关注"贝腾科技"
获取更多资讯

Copyright © 2006-2025 Bster. 贝腾科技

浙ICP备16031041号 联网备案号:33010502005873 、33010502005880
联系我们 

 

浙ICP备16031041号

浙公网安备33010502005873

请您留言